一、集中采购
01集中采购的概念
集中采购是一种将时间、人力和采购等各种资源,进行集中整合来执行的采购作业。

02集中采购战略的评价
03集中采购战略的应用
1.集中采购战略的应用条件
①采购物料的通用性。如果企业采购物料的通用性高 则适用采用集中采购,企业对采购物料的通用性越高,采购同一类物料的量就越大,可以实现集中采购,同时企业的单位采购价格就可以降低。
②地理位置接近。公司的各分公司的地理位置接近也是集中采购的条件。
③供应市场结构。如果企业的供应市场上存在着行业内的垄断企业,那么企业采用集中采购可以获得和供应商更好的谈判地位,增强企业的议价能力。
④价格波动。如果企业采购物料的价格对采购数量十分敏感,集中采购就可以通过扩大采购数量来降低采购成本。如果有些物料的价格对经济气候等的敏感程度很高,也可以采用集中采购。
2.企业集中采购管理信息系统:

3.集中采购管理系统的支撑技术:

二、分散采购
01分散采购的概念
分散采购战略是由企业下属各单位,如子公司、子部门、工厂、车间等实施的满足自身生产经营需要的采购战略,是一种企业将权力下放的采购活动。
02分散采购战略的评价
03分散采购战略的应用
1.分散采购的适用条件
①企业的规模比较大,采购的品种多而且品种的差异性大,企业只有一个采购部门来进行集中采购不能完全满足各部门的采购需求。
②企业的各部门在地域上分布较广,各部门需要的物资种类不同,如果采用集中采购,物资的供应容易产生延迟,而且不能快速应对企业各部门的紧急需要。
③企业各部门的生产,运营具有独特的形式,相互之间互补性不强,不适合采用集中采购形式。
2.分散采购的组织结构:

3.分散采购管理信息系统:
分散采购管理信息系统相对集中采购而言,比较简单,只要有采购功能即可,它不需要合并采购,不需要汇总各部门的采购信息,其它的信息系统功能保持不变。
三、联合采购
01联合采购的概念
联合采购战略是一种新型的采购战略,它是指对同一物料或服务有需求的许多企业在相互合作的条件下形成一个采购联盟来向供应商统一订货,用以扩大采购批量,达到降低采购价格或降低采购成本的目的。
联合采购的基本形式

02联合采购战略的评价
03联合采购战略的应用
1.联合采购战略的应用条件
01宏观条件
①法制健全的联合采购环境。为保证联合采购活动的顺利进行,需要有一个健全的网上联合采购法律、法规体系作为保证。
②坚实的基础设施体系。为了使联合采购有效运行,需要有坚实的基础体系作为支撑,包括完善的市场经济制度、强有力的电子商务技术、良好的网络环境、发达的物流配送体系等。
③专业化的第三方采购机构。发展联合采购需要有专门的第三方机构进行协调、组织,使企业形成采购联盟。
02微观条件
①企业间具有共同的采购目标。企业间具有共同的采购目标是进行联合采购的基础。
②企业要具有“双赢”意识。为了在全球化的市场竞争中生存和发展,企业必须具有双赢意识,在相互竞争的同时谋求合作共赢。
③企业信息化程度相近。企业信息化是实施联合采购的必要条件。企业进行联合采购,涉及各种信息的传递,良好的信息化建设将为联合采购奠定坚实的基础。
④企业管理层的共识。企业管理层对实施联合采购的重视程度是企业能否进行联合采购的一个关键因素。
⑤具备联合采购的专业人才。与传统采购相比,联合采购对采购人员的要求更高,不仅要求其有扎实的采购知识,卓越的谈判能力、团队合作精神、协调沟通能力,还要有专业的信息管理水平。
2.联合采购的组织结构

3.联合采购管理信息系统:
联合采购的管理信息系统比较复杂,它需要建立一个平台来管理各个企业的采购需求,并具有汇总功能;它还需要开发各种接口,以便与各个企业的信息系统相连接,方便各个企业提供采购信息并接受订单信息。
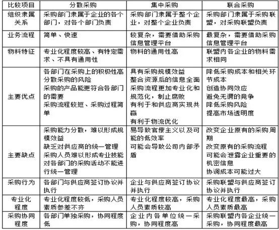
四、三种采购战略比较

来源于网络
评论区