作为采购,当你对供应商的报价、交货期不满意时,可以尝试着去找供应商谈一谈,可能所有的问题都迎刃而解。这个过程就是所谓的谈判。
罗杰道森(Roger Dawson)在其著作《Power Negotiating》(《优势谈判》)中,
以“感性---理性” 和 “武断---包容”,这两个维度为标准进行衡量。
其中:
理性代表冷静、处理问题就事论事;
感性代表冲动、处理问题因人而异;
武断代表主观意识很强,处理问题斩钉截铁;
包容代表容易尊重别人的意见,处理问题集思广益。
因为这两个维度的存在,所以将谈判者分为如下4个类型:

1实用型
一个对于问题和对手都非常强硬的对抗性谈判者。
性格特点:
(1)天生的领导者,说一不二,不考虑其它人的想法,不喜欢民主讨论,容易使谈判变成“一言堂”。
(2)有强烈达成目标的渴望,非常功利,付出一定要得到回报,而且回报一定大于付出。从而导致处理问题时容易冲动。
(3)果断且能推动项目进展,无法忍受无所事事。但容易忽视谈判对手的心理承受能力,造成人际关系紧张。
谈判策略:
实用型的缺点在于:他们把谈判看作你死我活,一定要分出胜负的较量,如同站在舞台聚光灯下的演员,除了胜负这盏“明灯”之外,已经看不见其它的东西了。
所以作为采购要做到“绵里藏针”,适当的做出让步,满足他的虚荣心。
关键在于如何让步,不能无止境、无底限,而是要找出对方评估游戏的规则,设法在对方最坚持的地方适当让步,从而使对方放弃其他条件。
2外向型
一个喜欢在谈判中交朋友,希望快速解决问题的人。
性格特点:
(1)热情洋溢,善于与人打交道,谈判的目的不是做成生意,而是交到朋友,喜欢谈论假期趣味和个人喜好,享受快乐时光。与此同时,也容易想陷入过于在意表面人际关系的境地。
(2)工作时不会瞻前顾后,凭感觉进行抉择,具有实现目标的强烈愿望。但是容易忽视工作中的重要细节,给项目的进行带来阻碍。
(3)非常容易接近,谈判中任何事情都乐意和您开诚布公的去谈。但是性格极具不确定性,前一秒还和你把酒言欢,后一秒就会毫无顾及的拒绝你提出的条件。
谈判策略:
在与外向型谈判时,一定要为他描绘交易后的美好景象。先让他变得激动起来,聊聊感兴趣的话题,他们往往会根据自己对该项目的兴奋程度而迅速作出决定。
对于已经确认的条件,要尽快总结,形成会议记录,并让外向型书面确认。
3亲切型
一个友好,并试图在谈判中与每个人都保持良好关系的人。
性格特点:
(1)亲切型的人生哲学是“因为你快乐,所以我快乐。只要你高兴,我愿意付出”,试图创造出一团和气的谈判氛围,与皆大欢喜的谈判结果。但是由于性格过于随和,可能会失去必要的洞察力,发现不了隐藏在和谐背后的危机,也容易被谈判对手左右谈判的进程。
(2)亲切型几乎没有时间管理的观念,他们的工作是为了专门配合别人而进行安排,这样在谈判的过程中,双方的节奏特别切合,会让参加谈判的每个人感觉非常舒服。但正是这样,亲切型常常因为别人的事情把自己的时间搞得一团糟,在谈判的一些关键节点上容易出现延误的情况,从而影响整个项目的进度。
(3)不善于向他人说“不”,不会拒绝他人提出的要求,所以在谈判的过程中,相关进度会推进的十分迅速,但是容易在原则问题上做出让步,给自身带来一定的损失。
谈判策略:
在与亲切型谈判时,不能急于求成,一定要放慢节奏,让对方感觉到你非常注重人情,直到得到对方的信任。
做出决定时,不要给他们施加太大的压力,因为他们不喜欢被人强迫,你只需要给他足够的时间把问题想清楚就可以了。
在正式谈判的过程中,要向亲切型反复强调你们之间的合作是长期合作,会给合作的双方带来巨大的利益,每个人都会为此感到高兴。
4分析型
一个依靠事例、数据和分析进行谈判的人。
性格特点:
(1)对于以理服人的分析型来说,做事不仅要“知其然”更要“知其所以然”。进行谈判的目的不仅仅是为了解决问题,获得一个令双方都满意的谈判结果。更为重要的是深入探讨项目的意义,捋顺项目中各个因素之间的逻辑关系,分析双方产生分歧的原因,有种打破沙锅问到底的精神。但是他们过于沉溺于谈判中的细节,不能总揽全局。
(2)极端好奇,喜欢分析事理,在分析的过程中,重视细节,过度依靠事例和数据的客观分析,虽然最终结果非常详尽和客观,但是项目本身丧失创造性和想象力。
(3)他们的口头禅“不要给我压力”“这是原则问题,一定要弄清楚”,所以做决定时,一定会深思熟虑,绝对不情绪化,但往往因为他们原因,造成项目的延误。
谈判策略:
在与分析型谈判时,首先表明对他专家身份的尊重,在开始之前请他提供本次谈判需要解决问题的清单,及双方分析的要点;
其次,在谈判的过程中,你要仔细倾听并评价他提出的问题,但不要使自己陷入他的逻辑思维之中,用事实和图表来支持你的论述;
最后,每讨论出一个问题的解决,都要及时总结,并得到分析型的确认。
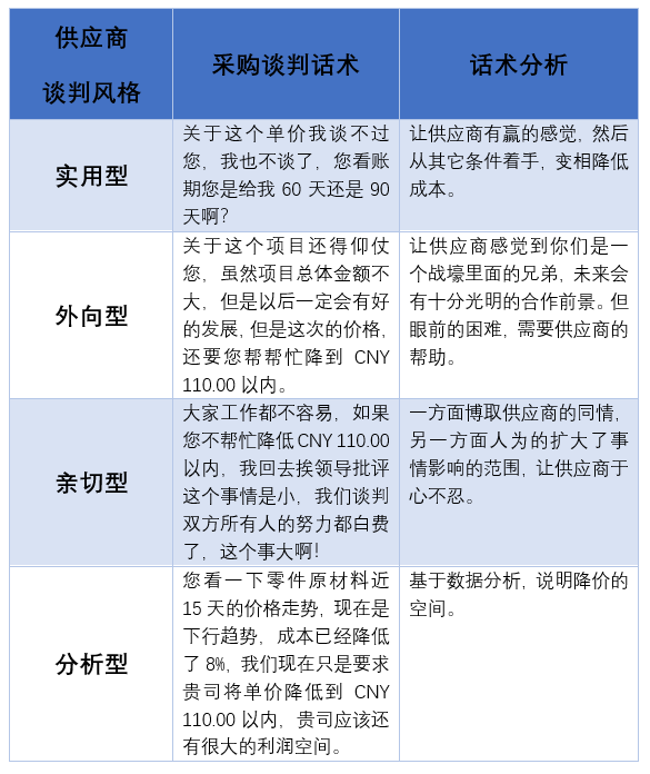
通过下面的表格,我们就可以清晰的认识到4种供应商谈判风格之间的异同。

下面举一个例子,针对同一个问题,面对4种不同谈判的风格的供应商,采购会采取哪些不同的谈判方法呢?
R公司计划采购一批零配件,账期:45天,供应商A报价CNY 110.63/个,具体价格构成如下:

经过前期市场调研,R公司希望将单个配件的价格控制在CNY 110.00以内。

当然,人作为一种复杂的生物,任何的性格分析,都是建立在大数据、定性分析的基础上。
现实生活中,基本不会存在100%某种性格的人,都是不同性格交叉构成。所以采购在运用上述分析和谈判策略的时候,切不可照本宣科,而应该交叉灵活运用,只有这样才能取得更好的谈判效果!
作者:Aric Sun 来源:采购实战家专栏
评论区